观墨云官方关注 2022-06-10 14:58:10 浏览981次
为推动金融系统书法事业繁荣发展,中国金融书协拟组织100名金融书法家书写百米长卷,进行展览展示。现将有关事宜通知如下:
一
举办单位
1.主办单位:中国金融文联、中国金融书法家协会
2.协办单位:金融文化书院
3.展出单位:浙银(山东)美术馆
二
征稿对象
中国金融书法家协会会员(含离退休人员)
三
书写内容
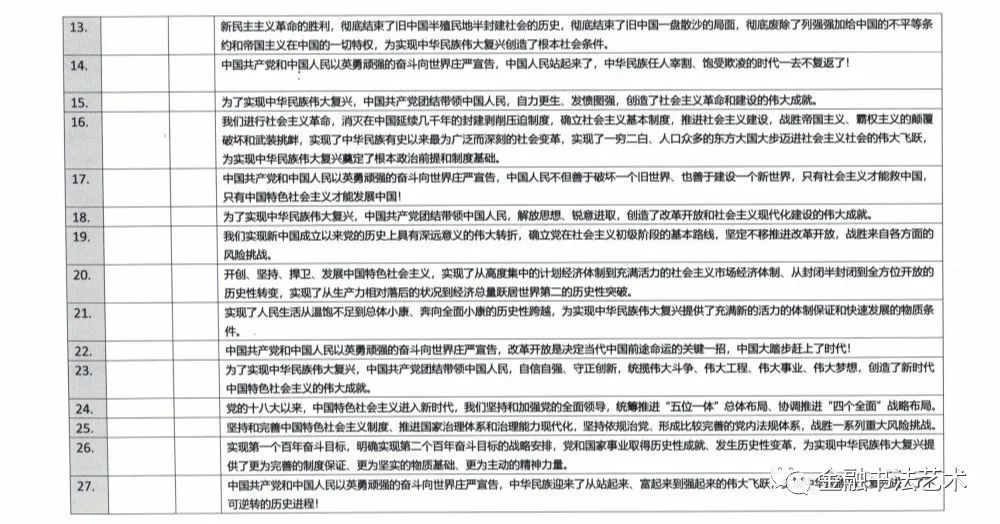
详见附件2
四
报名要求及方式
1.填写报名表(见附件1);
2.从附件2《重要讲话》100则中,任意挑选1则,按照高50cm宽100cm规格书写,于2022年7月20日前将《报名表》和作品电子版发王春和(金融书协副主席)
电子信箱:
1473471462@qq.com
联系电话:
18947288500
五
确定创作人选及创作
1.金融书协组织专家对来稿进行评选,确定100名创作人员名单并进行公示;
2.以作者姓氏笔画为序,重新安排创作内容并通知创作者(每人1则),于2022年8月30日前将稿件寄:内蒙古包头市青山区迎宾小区96栋5号王春和(收) 手机:18947288500
3.作品统一规格:高50cm宽100cm,白色净皮单宣,在作品背后右下角用铅笔正楷注明姓名、性别、身份证号、常用通讯地址、邮编、手机号码;
4.作品统一不退稿(报名即视为对本征稿的认可),入选者由金融书协发电子入展证书。
六
展览场地及作品收藏
1.拟于2022年9月中下旬,在山东济南浙银(山东)美术馆举办百名金融书法家书百米长卷展,作品由浙银(山东)美术馆永久收藏,并为作者颁发收藏证书。
2.拟于2022年10月中上旬,在“金融书法艺术”微信公众号“中国银行业杂志”微信公众号举办百名金融书法家书百米长卷网络微展。
中国金融书法家协会
2022年6月1日
附件:
1.征集创作者报名表
2.《百米长卷》(讲话100则)







